

当前,大环肽已发展成为分子识别工具与先导化合物发掘的重要研究方向。此类分子兼具小分子与生物大分子的特性,形成了独特的生物学优势:一方面保留较好的膜通透潜力,另一方面在靶向传统难以干预的蛋白质靶点(如蛋白质-蛋白质相互作用界面)方面展现出显著潜力。噬菌体展示技术是筛选高亲和力肽配体的强大工具,但其应用的核心挑战在于如何在噬菌体表面实现高效、特异且无损活性的肽链环化。此外,有限的可修饰位点也制约了成环骨架的多样性。因此,发展一种条件温和、精准可控、并能引入优势药效骨架的新颖环化平台,是推动环肽药物发现的关键。
近日,重点实验室高锦明和兰州大学雷新响团队合作在《Science Advances》(IF = 14.1)上发表题为“Isothiocyanate-mediated cyclization of phage-displayed peptides enables discovery of macrocyclic binders”研究论文。
该研究报道了一项突破性进展:利用一种结构简单的异硫氰酸酯衍生物交联剂,成功开发出一种pH值调控的“智能锁扣”式环化新策略。该策略能够在生理缓冲条件下,通过一步反应于噬菌体表面高效构建结构稳定、且包含硫脲药效团的大环肽库。通过精确调节反应环境的pH,可实现“N端-侧链”与“侧链-侧链”两种环化模式的切换,从而极大地拓展了环肽骨架的多样性。应用该平台,团队成功针对亲环蛋白D(Cyp D)、Kelch样ECH关联蛋白1(Keap1)及双微体同源蛋白2(MDM2)等多个关键疾病靶点,筛选出具有纳摩尔至微摩尔级活性的高亲和力环肽抑制剂,充分展现了该平台在创新药物发现中的强大潜力(图1)。

图1. pH调控的异硫氰酸酯策略用于构建噬菌体展示硫脲环肽库
研究首先在模型肽水平系统验证了该策略的化学选择性与pH依赖性机理。在弱酸性缓冲液(pH 6.5)中,异硫氰酸酯基团选择性地与肽链N末端α-氨基反应,专一性地实现“头-侧链”环化;而在碱性条件(pH 9.5)下,反应则与赖氨酸残基的ε-氨基高效偶联,完成“侧链-侧链”环化。两种路径均能以高收率生成含有稳定硫脲基团的环肽产物。随后,研究团队在噬菌体pIII融合蛋白及完整病毒颗粒水平进行了全面验证。质谱分析确证了环化产物的精确结构;Pull-down实验表明环化修饰效率优异;更为关键的是,噬菌体滴度实验证实,在优化条件下该化学修饰对噬菌体的感染活性无显著影响,完全满足后续大规模功能性筛选对载体完整性的要求(图2)。为了确保环化反应的高度位点特异性,避免对噬菌体自身蛋白的非预期修饰,作者构建了展示外源线肽和TEV酶切位点的噬菌体突变体,通过质谱分析出蛋白酶消化后的环化产物。这一结果从分子层面直接证明了该策略良好的生物正交性。

图2. 环化策略在噬菌体平台上的高效性与生物相容性验证
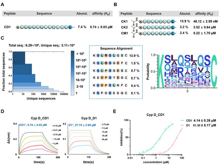
基于该稳定可靠的平台,研究团队构建了两种硫脲类环肽库:在pH 6.5下环化的“N(12)库”与在pH 9.5下环化的“K(7)库”。针对线粒体关键调控蛋白Cyp D,从“N(12)库”中成功筛选出环肽抑制剂CD1,其半抑制浓度(IC₅₀)为4.14 µM,且其结合亲和力较线性前体提升逾30倍,凸显了环化及硫脲骨架对于稳定活性构象的关键作用(图3)。

图3. 基于该平台发现的硫脲类环肽配体。
尤为突出的是,从“K(7)库”中获得了靶向Keap1蛋白的高活性环肽CK1,其解离常数达到46nM,并能有效竞争性抑制Keap1/Nrf2这一重要的蛋白质-蛋白质相互作用。此外,针对肿瘤靶点MDM2也成功筛选得到具有明确结合活性的环肽配体(图4)。系统验证了该平台在发现针对不同作用机制靶点的活性环肽方面具有高度的通用性和高效性。

图4. 硫脲类环肽配体 与 Keap1 或 Keap1 突变体的亲和鉴定。
综上,该研究发展了一种基于异硫氰酸酯化学、由pH调控的噬菌体环肽展示新平台。该策略犹如一个“智能锁扣”,通过简单调节反应环境的pH即可引导形成两种不同的环化模式,操作简便、生物相容性高,并成功将具有重要药用价值的硫脲骨架高效引入环肽。利用该平台,团队针对多个治疗相关靶点均快速筛选出高活性环肽配体,展现了其在加速新型环肽先导化合物发现方面的强大能力。本工作不仅为环肽药物的研发提供了一个极具前景的强大工具,也为发展化学驱动的新一代噬菌体展示技术提供了创新性的研究思路。
西北农林科技大学天然产物化学生物学重点实验室和兰州大学天然产物化学全国重点实验室联合培养2022级博士研究生白利文和中南民族大学硕士研究生淡婷为本文共同第一作者,高锦明和雷新响教授为本文共同通讯作者。
论文网址: https://www.science.org/doi/10.1126/sciadv.aeb7086
版权所有: 陕西省天然产物化学生物学重点实验室
学院地址: 杨凌高新农业示范区西农路22号 办公电话: 029-87092226